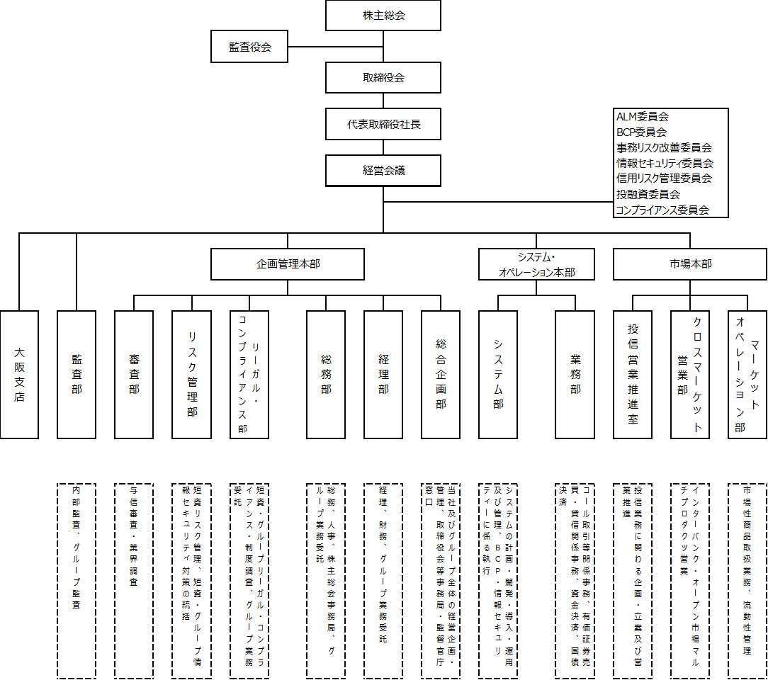
役員 代表取締役会長 松本 英昭 代表取締役社長(上席執行役員) 後 昌司 取締役(常務執行役員) 杉野 裕之 取締役(常務執行役員) 福原 正明 取締役 加藤 出 取締役 マイケル・スペンサー 監査役 菊地 孝司 監査役 関根 攻 監査役 安井 公敏 常務執行役員 戸塚 俊一郎 常務執行役員 吉田 敏和 常務執行役員 中村 毅史 常務執行役員 寺田 寿明 組織図(2025年7月現在) 会社案内トップ 社長あいさつ 会社概要 経営ビジョン 沿革 業務案内 役員・組織図 アクセス リスク管理 東京短資グループ